Real-time CT analysis optimizes underbalanced cleanouts
Based on “Digital Solutions Improve the Sustainability of Underbalanced Coiled Tubing Interventions,” SPE-228394-PA, SPE Journal, July 16, 2025, pp. 1-17
Underbalanced coiled tubing cleanout (CTCO) offers improvements over overbalanced CTCO as the latter can lead to circulation losses, formation damage, and stuck coiled tubing (CT). Underbalanced operations, however, introduce different risks if CT operators cannot rapidly adjust to new downhole conditions. Telemetry data monitors bottomhole conditions, but it does not provide insight into the state of the cleanout operation or advanced warnings of potential problems.
To maintain a consistent underbalance and optimize CTCO, a digital process uses surface and downhole data to calculate flowing reservoir pressure (FRP) and equivalent circulation density (ECD). These parameters reveal downhole conditions that the CT operator needs to know to adjust the job in real time.
A gas well with scale buildup used this process to optimize an underbalanced CTCO job incorporating milling and circulation. The crew adjusted the job in real time based on responses from the system and saved 24 hr of operating time, 1,500 bbl of cleanout fluid, and 12,000 gal of liquid nitrogen.
CTCO
Traditional CTCO uses static procedures based on pre-operational hydraulic modeling and local best practices and does not consider real-time conditions. After running in hole (RIH) to the top of fill, circulation breaks at a predetermined rate, typically to produce an overbalanced condition. Subsequently, a wash, or bite, of about 100 ft runs through the cleanout interval. Sand responds satisfactorily to this technique because sand generally produces uniform fill and maintains nearly constant density. Scale distribution and specific gravity, however, tend to be nonuniform across the wellbore, and the bite may not be optimized for the scale properties.
A 100-ft bite also could be too long to effectively clean heavy inorganic scales. Smaller bites may improve operational safety, but at the risk of expending time, fluids, and chemicals when not needed. Overbalanced cleaning in maturing reservoirs with subhydrostatic reservoir pressures requires foam-based cleanouts which can suffer from long foam stabilization times and circulation losses while penetrating deeper into blockages.
Static CTCO procedures produce additional complications when downhole conditions change relative to the start of the job. Without recalculating hydraulics and adjusting CTCO parameters on the fly, the job may fail from CT sticking, lost circulation, or downhole tool failures.
Live-well underbalanced cleanout, by contrast, eliminates overbalanced cleanout risks. But underbalanced CTCO must ensure safe surface handling of solids, liquids, and gas including H2S and CO2. The cleanout operation, therefore, needs to respond to changing downhole conditions to maintain a consistent underbalance.
Downhole sensors and telemetry data track solids loading in fluid columns and reservoir fluid influx into the wellbore. A new CT live digital process incorporates this data with CT MD, circulating pressure, and flow rate to produce real-time calculations of ECD and FRP (Fig. 1). The system calculates CT TVD from CT MD and the hole survey. Legacy software does not provide CT TVD in real time, and systems relying on CT MD alone will not yield accurate results.
The system also provides real time visualization of the CT position relative to the gas-fluid interface and well trajectory. Fig. 2 shows CT run-in just below the gas-fluid interface and later when CT approaches the heel. This visualization saves the operator time interrogating separate CT MD depth, hole survey, and estimated fluid-level data sources.
These calculations optimize hydraulics and CT spool-in during the job. The operator can better decide circulation times for cleanout and see upcoming tortuous sections which may require changes in conveyance speed or cleanout sweep intervals.
CT underbalance cleanouts
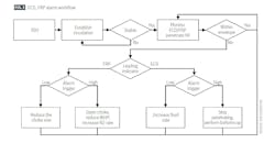
To perform these operations, CT is RIH and tags the top of the fill. Mud weight and circulation establish an underbalanced condition. After stabilization, this circulation establishes baseline ECD (pounds per gallon, ppg) and FRP (psi), and alarms are set to warn of deviations from these values during cleanout. An ECD above the upper limit indicates a heavier fluid column, potentially leading to circulation losses, falling solids, and stuck CT pipe. A drop in ECD below the lower limit indicates a high gas ratio in the column, which limits solids removal. FRP above the upper limit indicates insufficient formation influx to sustain cleanout operations, and FRP below the lower limit indicates excessive influx, potentially causing formation damage, sanding, or exceeding surface test-equipment capabilities. Fig. 3 shows workflow of the alarm process.
ECD and FRP work in tandem, but the first to veer outside the limits provides specific insights into possible well problems. For instance, FRP will increase if the formation plugs, and this will lead to higher ECD when gas production shuts off and the liquid column density increases. Remedial action in this situation would reduce WHP to increase drawdown and gas production. A leading ECD indicator may show an increase in cleanout rate of penetration. The resultant higher solids loading in the fluid column will yield a higher FRP. Remedial action in this case halts penetration and maintains the current pump rate for bottoms-up circulation of solids out of the well.
CTCO case study
CTCO using real-time monitoring and analysis reconditioned a gas well plugged with inorganic scale deposits. The deviated well contained a 4 ½-in. monobore liner to 12,000-ft MD. About 120 ft of perforations were shot into the formation (Fig. 4). The formation consisted of carbonate rock with 300° F. bottom hole temperature, 0.27-psi/ft pressure gradient, and about 3% H2S and CO2. Slickline diagnostics confirmed scale inside the production tubing.
The initial CTCO design used a slight overbalance condition with a foamed fluid, but due to the very low reservoir pressure, an underbalanced clean-out option predicted significant time and fluid savings compared with the overbalanced option. The overbalanced cleanout also may have resulted in excessive fluid losses to the extent that circulation to surface may have been below effective solids transport levels. The chosen option therefore used underbalanced cleaning with the digital real-time solution monitoring the job.
A 2 ⅜-in. CT unit performed the cleanout. Before starting the cleanout, nitrified slickwater established a slightly underbalanced condition. These conditions were maintained throughout the operation and monitored with a high-rate-compatible optical telemetry line and downhole telemetry modules.
The cleanout design included three separate trips. The first CTCO trip used a turbine and mill to generate fine cuttings which were easily transported out of the well. Subsequently, a high-pressure rotary jetting tool removed scale remaining on the wellbore. Real-time ECD and FRP analysis optimized bite size, bottoms-up frequency, choke size, and gas-liquid ratio of the CTCO fluids.
During the initial run, the well was shut in and CT was RIH 2,000 ft above the top of the scale fill. Well-opening established an underbalance condition and produced flow. Circulation using nitrified slickwater resulted in 200-psi underbalance with constant ECD after increasing rate to 1,100 scf/min. Gas appeared at surface. Tension and compression (T/C) and torque remained relatively constant while the CT remained stationary above the scale.
After running CT further in, a negative T/C spike with positive torque indicated that the BHA contacted scale. Once the scale was removed, ECD increased when the fluid column filled with solids from the milled scale (Fig. 5, Section 1). FRP increased only slightly during this time and eventually leveled out. WHP deviated in opposite direction to ECD. This could be due to either increased solids loading in the fluid column during the cleanout or gas influx from the reservoir under increasing drawdown. The real-time downhole data critically determined the mechanism at work through the ECD calculation and guided the CTCO operation to keep FRP constant.
Cleanout continued in 100-ft bites, with ECD values fluctuating only slightly above baseline, indicating effective solid lifting to surface (Fig. 5, Section 2). A bottoms-up circulation lifted all suspended solids to the surface, and the volume recovered confirmed the digital solution’s analysis. ECD returned to baseline, showing that the wellbore was clear of solids.
On the second run, CT penetrated the second interval, and neither ECD nor FRP showed significant changes and remained at baseline values. T/C and torque remained low and flat, indicating little-to-no scale over this cleanout interval. Based on this result, an optimized cleanout schedule eliminated the bottoms-up step for this interval and proceeded to the remaining interval.
On the third run, ECD and FRP showed stable readings from a combination of minimal scale encountered in the interval and a slower rate of penetration (ROP). The slower ROP minimized risk of sticking from fill potentially left behind when the bottoms-up circulation step was eliminated in the second interval sweep.
Total solids recovered from the first interval exceeded the amount recovered from the second and third intervals combined. After the initial cleanout, a subsequent sweep used a high-pressure rotary jetting tool to clean the tubular walls, and an acid wash stimulated the reservoir after verifying accessibility across the perforations.
ECD and FRP data provided the crew with the information required to adjust the job in real time. Eliminating the second bottoms-up circulation saved 24 hr of operating time, 1,500 bbl of cleanout fluid, and 12,000 gal of liquid nitrogen. After intervention, the overall production of the well increased by more than 300%.
About the Author
Alex Procyk
Upstream Editor
Alex Procyk is Upstream Editor at Oil & Gas Journal. He has also served as a principal technical professional at Halliburton and as a completion engineer at ConocoPhillips. He holds a BS in chemistry (1987) from Kent State University and a PhD in chemistry (1992) from Carnegie Mellon University. He is a member of the Society of Petroleum Engineers (SPE).






