Low-cost retrofits to improve efficiency at Aramco refinery
Zeeshan Farooq
Sami Almutairi
Saudi Aramco
Dhahran
As part of Saudi Aramco’s efforts to advance engineering solutions aimed at increasing efficiency across its operating platform, Aramco’s process and control systems department recently evaluated opportunities for improving energy efficiency and environmental performance of the vacuum distillation unit (VDU) at Saudi Aramco Base Oil Co.’s (Luberef) base oils refinery in Yanbu, Saudi Arabia.
Employing pinch-analysis techniques to examine the VDU’s heat integration capabilities, the study focused on finding potential energy savings that could be gained through inexpensive, near-term modifications to a traditional VDU without hindering the plant’s future retrofitability.
The study—which combined pinch analysis with software simulations based on unit operating data—identified a series of cost-saving retrofits to the VDU’s heat exchanger network (HEN) design that, executable in phases, could capture and convert heat from existing exhaust streams into thermal energy for reuse elsewhere at the site.
Results of the study showed that by reducing the VDU’s overall fuel gas consumption as well as improving its rates of production, the proposed brownfield modifications would result in a more than 10% internal rate of return (IRR) on the investment required to execute the retrofitting.
This article, the first in a two-part series, discusses the energy optimization study’s objectives, VDU design, HEN design, and pinch-analysis approach. Part 2 of this article will describe the study’s recommended near-term and future modifications to the VDU’s HEN, discuss equipment considerations, and provide a brief overview of project economics.
Study objectives, parameters
Since 2000, Aramco has implemented an energy-conservation program to enhance efficiency and environmental performance throughout its operations, a focus further strengthened by both Saudi Arabia’s commitment to the 2015 Paris Agreement on climate change, and the company’s obligations under the Oil & Gas Climate Initiative (OGCI).
While energy efficiency has long been a consideration during the original design phase of industrial processing plants, ongoing efficiency of any individual unit remains dynamic across its lifetime amid changing feedstock conditions, evolving consumer demand for finished products, and increasingly stringent environmental regulations requiring further reductions to greenhouse gas (GHG) emissions.
At the outset, Aramco recognized HEN retrofits as a crucial path for enhancing energy efficiency in the process-industry. There are various techniques to attain energy conservation in a retrofit study, including reducing utilities consumption, enhancing heat-transfer units, altering suitable network topology, repiping streams, reassigning heat recovery, and installing additional areas for heat transfer. For every HEN retrofit, however, the eventual goal is identifying a cost-friendly modification in the context of real-life operational and design constraints.
Recognizing that processing units regularly require key retrofits to ensure long-term efficiency and environmental performance, Aramco undertook the energy optimization study to identify ways to reduce energy consumption at the Yanbu VDU by exploring reuse of available waste heat from the VDU’s HEN.
Unlike the conventional approach to unit retrofits that focuses on a one-time solution to resolve an immediate need, Aramco’s study adopted a “plant lifetime retrofitability” concept, under which proposed recommendations to enhance the original HEN configuration were to be smaller, low-cost projects that could be executed in a phased manner to help meet current plant energy demand as well as pave the way for future design improvements that may be necessary to meet shifting demand requirements.
VDU configuration
A joint venture of Aramco (70%) and Jadwa Industrial Investment Co. (30%), the Luberef Yanbu refinery houses a 40,000-b/d VDU that processes a feedstock of atmospheric residue (AR) crude, or bottoms, to produce various grades of lubricating oil distillates, or base oils.
The feedstock stream enters the VDU at 65° C., where it is heated by the 17 heat exchangers and several air coolers of the HEN to 318° C. Because this is a relatively low temperature to achieve vaporization of AR at vacuum column pressure, the stream is subsequently heated to 418° C. to prepare for fractionation in the vacuum furnace, which is powered by a blend fuel gas, offgases, and waste gas. The HEN itself recovers heat from products and pumparound (PA) streams, which it uses to heat the feedstock and reduce demand in the vacuum furnace.
The heated AR crude enters the VDU tower, where it is fractionated at a low pressure of 42 mm Hg to produce vacuum-tower overhead (VTO) vapor, vacuum gas oil (VGO), overflash, three lube distillate cuts (100 SN, 300 SN, 700 SN), a slop distillate cut, and a stream of vacuum tower bottoms (VTB).
Light ends of the three lube distillate cuts and overflash are stream-stripped in respective stripper towers under vacuum conditions and then cooled in the HEN. The distillate cuts are then moved to intermediate storage tanks, while overflash is mixed with VTBs to create a raw feedstock for an associated propane deasphalting (PDA) unit.
An accumulator (D-1001) recovers VGO from the top of tower, a portion of which is returned as a circulating heat-removal stream and another portion as reflux to the tower.
VTO vapor is condensed in a four-stage partial condenser equipped with a vacuum system that removes the heat. The condensed product is subsequently separated in a vacuum condensate separator.
Tower product is separated into a noncondensable gas stream and two liquid streams, hydrocarbon and sour water, by a vacuum condensate drum (D-1002) three-phase separator. The waste gas is then mixed with fuel gas to be used as fuel for heating, while the hydrocarbon liquid is pumped to a vacuum condensate settling drum (D-1006) via a vacuum condensate coalescer. The sour water stream is sent to a sour water degassing drum (D-1003).
Separation of trace water from the hydrocarbon condensate stream occurs in D-1006, after which the condensate stream is transferred to the marine heavy fuel oil by a product mixer (M-9007) and sour water pumped to D-1003. Trace oil recovered from sour water in D-1003 is then pumped to off-site slop oil tanks, with the sour water stream sent to D-1002 from where it is fed to a sour water stripper (T-1006) to be stripped of hydrogen sulfide (H2S). Gaseous overheads from T-1006 are incinerated in a fired heater (B-1001).
The VDU tower features multiple heat-removal zones regulated by three PAs (1st PA, 2nd PA, 3rd PA) to the column. These PAs control streams extracted from the column and those returned to it following heat removal.
After VTBs are removed from the VDU tower and cooled, some are returned to the column as a quench stream and some cooled further for transport to storage.
Fig. 1 shows a simplified process flow of the VDU.
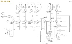
VDU HEN configuration
Execution of the energy optimization study required a detailed understanding of the VDU HEN’s existing design and process flow (Fig. 2).
Upon entering the HEN’s first heat exchanger (E-1003) from storage, AR is heated to 85° C. from 65° C. by a VGO stream cooled to 99° C. from 119° C.
After entering the second heat exchanger (E-1001 A/B), the feedstock exchanges heat with 100 SN and exits the exchanger at 106° C. The 100 SN stream—which has been cooled to 107° C. from 243° C. in E-1001 A/B)—is further cooled to 66° C. in E-1012 A/B before it is sent to storage.
The 300 SN stream then heats the AR stream to 132° C. in E-1002 A/B, which cools 300 SN to 145° C. from 276° C. before its further cooling to 67° C. in E-1013 A/B, after which the distillate stream is sent to storage as finished product. The AR crude at 132° C. then travels to E-1004 A/B, where it is heated to 151° C. by the 1st PA stream, which cools to 240° C. from 257° C. before returning to the VDU column.
The AR stream next moves to E-1005 A/B and E-1006 A/B where it is heated to 179° C. and 212° C. by the 700 SN (at 315° C.) and 2nd PA (at 292°C) streams, respectively. In E-1014 A/B, the 700 SN stream is further cooled to 69° C. from 161° C. before it is sent to storage, while the 2nd PA stream is returned to the VDU column a temperature of 252° C.
Following passage through E-1006 A/B, the AR feedstock is split into two streams, one of which moves for heat exchange in E-1007 A/B and E-1008 A/B/C and the other to E-1009 A/B/C. In E-1007 A/B, the AR stream is heated to 258° C. from 212° C. by an excess overflash stream that cools during the process to 265° C. from 365° C. before traveling to E-1015 A/B for further cooling to 156° C. ahead of additional processing.
In E-1008 A/B/C, the AR stream is heated to 329° C. from 258° C. by a residual stream that cools during the process to 262° C. from 370° C. While some of the residual stream returns to the VDU column as a quench stream, a portion is directed to E-1016 A/B for cooling to 142° C. before it is sent to storage.
The remaining AR stream directed to E-1009 A/B/C is heated to 311° C. from 212° C. by the 3rd PA stream, that—cooling to 262° C. from 335° C. during the process—also returns to the VDU column.
Finally, the AR streams heated from E-1008 A/B/C (at 329° C.) and E-1009 A/B/C (at 311° C.) are comingled to reach a temperature of 318° C., after which the combined stream moves to B-1001 for heating to 418° C. before moving to the fractionation column.
Pinch-analysis approach
To identify potential retrofits to the design of the Yanbu VDU’s HEN, Aramco applied pinch analysis, a structured strategy that enables engineers to evaluate heat integration in any industrial process using fundamentals of thermodynamics combined with design and economic heuristics, which in turn allows production of thermally competent and practical designs that increase process-to-process heat recovery and decrease external utility loads. While it can be used in a variety of process settings, the analytical approach is most frequently applied in designing HENs to achieve high energy efficiency and low emissions, both for new plant designs and retrofits.1
Fig. 3 shows a temperature-enthalpy (T-H) diagram which includes typical hot and cold composite curves that represent vital concepts used in pinch analysis.
The left axis (T) represents the available compelling forces for heat transfer, whereas the right axis (H) represents the demand and availability of heat. The cold composite curve depicts overall heat demand of a process, with the hot composite curve representing overall heat available during the process, both as a function of temperature. When arranged together on a T-H plot, places at which a portion of the cold composite curve appear below a portion of the hot composite curve reveal points within the process where heat is available for recovery.
Residual duties of the two composite curves must be supplied by utilities and represent the energy targets. The optimal minimum allowable temperature approach (ΔTmin) is determined on the grounds of economic tradeoffs between cost savings from heat recovery and capital costs for heat exchangers. A reduced ΔTmin value will diminish exhaustion of utilities but require increased heat exchange capability and vice versa. The pinch occurs in the space where the distance between the two curves equals ΔTmin.
Aramco selected the pitch analysis approach for this study because, in addition to identifying the pitch point, the techniques allow for monitoring of energy cost and HEN capital cost targets for all process streams. Ahead of design, the method enabled predictions for minimum external energy, network area, and units needed for a given process stream at a specific pinch point. Based on this information, engineers were then able to synthesize a HEN design fulfilling these requirements, affording subsequent network optimization via comparison of energy costs and capital costs to help minimize overall cost of the proposed retrofitting plan.
The central goal of pinch analysis, therefore, is to gain financial savings by enhanced process heat integration:increasing process-to-process heat recovery and decreasing external utility loads.
Methodology
The first step in applying a pinch analysis is to create an accurate simulation model of the processing plant based on that specific plant’s actual operating data. For this study, the Yanbu plant data historian provided all relevant VDU plant data, including flow rates, temperatures, pressures across different time intervals, and yearly average production and processing rates, all of which were used to build the primary simulation model.
To achieve an appropriate level of confidence, creation of the model involved comparing the plant’s real-time data with data extracted from a series of simulations and lab tests. For example, the plant’s modeled material output and heat balance were compared with actual plant data to ensure the percentage error was acceptable and within engineering limits. Lab data was used to assure the simulation model inputs, outputs, feeds, and product specifications matched actual product specifications.
Once the base model was established and output figures matched real-time data, the equipment models were replaced by a comprehensive rating model based on actual rating data of the plant’s heat exchangers and pumps. This step involved extensive troubleshooting to ensure nonmodified parameters aligned with values of the base case to maintain the benchmark for accurate comparisons. After completing this step, the plant’s final simulation model was ready for engineers to extract data from it and perform pinch analysis to identify improvements and alterations to the plant and develop the modification plan.
The next step of the process involved identifying and separating all streams into two groups: hot streams that needed to be cooled and cold streams that required heating. Once this step was completed, all cooling duties were combined into a single stream identified as the hot composite curve, which represented the energy availability profile of the process. Similarly, the individual process heating duties (all cold streams) were combined into a single stream identified as the cold composite curve, which represented process energy demand. Both hot and cold composite curves were drawn on a T-H diagram to depict the enthalpy demand profile. In this way, any heat recovery problems could be modeled in terms of a single composite hot stream and a single composite cold stream.
Since the study’s primary interest involved enthalpy changes rather than absolute enthalpies, the two composite curves could be analyzed horizontally with respect to each other. As illustrated by Fig. 3, the (vertical) temperature difference between the curves represents the ideal temperature driving force for heat exchange and must be greater than a certain minimum value for practical designs, but thermodynamically must be greater than zero. The two composite streams could then be moved horizontally toward each other until this minimum temperature difference is reached between the two curves. It is this point—the pinch—at which composite temperature enthalpy graphs can be used to set targets for process-to-process heat recovery, furnace duty, and cooling loads.
Process-to-process heat recovery is possible wherever the hot composite stream is vertically above the cold composite stream. As this procedure involves only simple summations over the streams, it can be applied to a single process unit, a group of process units, or even an entire chemical plant or refinery. There are a variety of commercial computer software programs available to make this task relatively easy to perform.
Additional pinch-analysis tools
An additional curve also can be used as part of a pinch analysis. The grand composite curve (GCC), which is also referred to as the heat surplus diagram, can be generated by plotting modified interval temperatures against the corresponding flow of heat between intervals in the cascade.2 The GCC, which enables the engineer to identify a set of utilities at minimum energy cost, can be used to qualitatively—and, to some extent, quantitatively—identify:
- A near-optimal set of utility types.
- The potential for steam production.
- The potential for utilizing so-called “pockets” in the GCC for additional power production.
- A scope for using heat pumps.
- Whether a scope is available for integration of special equipment.
Once all targets are set, the remaining task is to complete the HEN design, the best of which often result in a tradeoff between equipment and operating costs and depend on the choice of ΔTmin for the process. A lower ΔTmin will result in lower energy costs but require higher capital cost, just as lower temperature-driving forces in the network will result in the need for increased area. Alternatively, a higher ΔTmin will increase energy costs resulting from less overall heat recovery but reduce capital costs due to higher compelling forces applied for heat transfer within the process. The tradeoff is further complicated in a retrofitting scenario, in which an initial capital investment has already been made.
A grid diagram based on sets of pinch techniques, then, is the tool most frequently used to complete HEN designs to achieve desired energy targets. Design problems can initially be transposed into a feasible pinch format plottable as composite curves of resource requirements and accessibility. Afterwards, the targets can be fixed (e.g., for hot and cold utilities consumption) and a wide set of heuristic design regulations employed to develop a practical design that satisfies the feasible economic targets. From a transposed environment, the engineer is able to create a graphic visualization of increasingly complex problems that enables rapid scrutiny of alternatives inclusive of capital budget constraints. Once the desired alternative is selected, the pinch environment is transposed back into the familiar flowsheet format, and the final stages of simulation, feasibility checking, and detailed design can be completed.
Although it is not possible to achieve heat integration at some units because of operational, safety, or piping cost constraints, there are usually enough opportunities for interunit integration to validate overall target calculations. A major advantage of using pinch techniques for target setting is that its structured approach can be used to survey large chemical plants and refineries. The approach ensures that attractive possibilities for interunit integration are identified and evaluated first, after which attractive intraunit heat recovery improvements can be further identified and evaluated. Alongside ensuring that no attractive improvements are missed, the structured approach also eliminates unnecessary efforts in screening intraunit heat-integration possibilities when interunit integration is either a better alternative or an additional part of a revamp effort.
References
- International Petroleum Industry Envronmental Conservation Association, “Pinch analysis,” 2013. https://www.ipieca.org/resources/energy- efficiency-solutions/efficient-use-of-heat/pinch-analysis/
- Linnhoff, B. and Hindmarsh, E., “The pinch design method for heat exchanger networks,” Chemical Engineering Science, Vol. 38, No. 5, January 1983, pp. 745-763
The authors
Zeeshan Farooq ([email protected]) is lead process optimization engineer at Saudi Aramco. With more than 20 years’ field experience in process integration, process modeling and simulation, energy optimization, process improvement, process engineering, and process development, he holds multiple patents in the field of sustainable energy efficiency design. Previously serving as a senior engineer for Dow Chemical Co. in India, Farooq holds a BS (1999) and MS (2002) in chemical engineering, both from Aligarh Muslim University, India.
Sami Almutairi ([email protected]) is a process optimization engineer at Saudi Aramco, where he specializes in process integration and energy optimization. A past recipient of the Young Energy Professional of the Year award from the Association of Energy Engineers, he holds a BS (2015) and MBA (2021), both from King Fahd University of Petroleum and Minerals, Saudi Arabia.


