Virtual flow metering improves Chinese offshore production
Zhi Wang
Jing Gong
Haihao Wu
Changcun Wu
China University of Petroleum
Qingpin Li
China National Offshore Oil Corp. (CNOOC)
Beijing
A common problem for inflow-rate metering in subsea wells is the lack of real-time, three-phase flow rates, which are critical for reservoir characterization and well optimization.
One remedy is to install subsea physical multiphase flowmeters. However, this is expensive, and testing, calibrating, and post-installation tuning can be problematic. Also, for subsea installations it is not economically viable to remove these meters to perform necessary maintenance.
Increasingly, operating companies are turning to software-based solutions to estimate well flow rates in real time: virtual metering. This article discusses a subsea virtual flow metering (VFM) system developed by the China University of Petroleum, Beijing, and field tested in China's ZhuJiangKou basin in 185 m (about 600 ft) of water.
Virtual flow metering
VFM calculates the flow rate of a well by modeling its flow. It estimates the three-phase well flow rates in real time using existing instrumentation within the wellbore, on the wellhead, and in the Christmas tree (Fig. 1).
A model may consist of a single well or an entire field. The models are fed data from sensors installed at various measurement points called nodes. Typically downhole pressure and temperature sensors are used at the wellhead, the surface, or at multiple points in between.
VFM flow models can be built from first principles or from statistical analysis of measurements acquired at different nodes along the production system. With pressure and temperature data from each node, the VMS computes the flow rate of a well. Periodically, the model is retuned with the most recent flow data.
VFM system software is based on models that extend from the reservoir to downstream of the wellhead choke (Fig. 2). Usually, there is adequate information and instrumentation available to use multiple independent models to estimate the well's flow rate. Multiple estimates mean more accurate predictions that are more tolerant to instrumentation failures. Typical measurements and basic parameters used by the system are:
• Bottomhole pressure and temperature.
• Before choke pressure and temperature.
• After choke pressure and temperature.
• Choke position.
• Master, wing, and shutdown-valve status.
• Temperature gradients (sea, layer).
• Fluid components.
• Water cut.
• Well-path description.
• Heat-transfer information.
VFM modeling
The three building blocks of a VFM are the near-wellbore reservoir model, the wellbore model, and the choke model.
The near-wellbore model provides the pressure boundary. In conjunction with the well's inflow-performance characteristics (IPR), this model estimates the flow rate across perforations. In some cases, the near-wellbore reservoir model is substituted with a constant reservoir-pressure-boundary condition. When the real-time cumulative depletion of the reservoir can be calculated, a pressure vs. cumulative-production-depletion curve is created.
The full-stream fluid composition, wellbore profile (vertical depth vs. measured depth), tubing diameters and roughness, and the geothermal gradient are used to configure the wellbore model. This model predicts steady three-phase flow in the well.
The mass-conservation equation, the momentum-balance combined with appropriate closure laws (depending on the flow regime), and energy-balance equations, are solved in the wellbore with available pressure and temperature data.
The choke model uses the choke to choke-flow coefficient relationship with pressure and temperature measurements across the choke to estimate the flow rate.
A combination of methods
Because not all subsea instrumentation will function properly throughout the life of a field, multiple methods of retrieving data are necessary. Some approaches are more accurate than others for specific flow regimes. VFM uses several methods to estimate the mass flow rate. Different combinations of the basic building blocks employ a subset of the real-time measurements. We found three variations that worked in combination with various degrees of success.
The first method extends from bottomhole to upstream of the choke. This method covers a large range of physical properties, but the reliability of the downhole sensors can be problematic. When there is a failure downhole, the three phase rates can no longer be determined because the GOR and water cut are unknown. However, if this occurs, the system still works for two-phase measurement.
The second method extends across choke. Application of the choke model verifies the rate estimate derived from the tubing and inflow models. The Perkins Model is used in the system to calculate rate from the conditions across the production choke.
The third method extends from bottomhole to downstream of the choke. In this method, the wellbore model is integrated with the choke model. It uses bottomhole measurements to estimate the wellhead pressure and temperature to feed the choke model. When the assumption value is equal to that calculated, a convergence result is obtained.
From these methods, a composite model is used to split the mass flow rate into volume flow rate of gas, oil, and water in standard conditions.
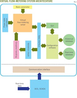
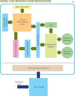
System design
A VFM system is a combination of hardware and software designed to work automatically (Fig. 3). The hardware includes communication equipment and a server that support data transfer and ensure that the software is running normally. The software is the core of the system and incorporates configuration software and a virtual flow metering solver.
The configuration software's main tasks are data communication, database management, human-computer interface, and data exchange with the solver.
The solver checks the validity of the input data, handles exceptions, and conducts the three-phase flow measurement of oil, gas, and water. Multithreading, multiprocess technology is used when programming the solver. It supports simultaneous multicalculation of different wells and can be installed on the computer monitoring-and-control system in the central control room or on a remote computer with a Windows operating system.
The VFM calculation cycle is 5 min and it receives data every 2 sec. Therefore, data cleansing is necessary to ensure the best data are being input to the model. Bad data are flagged and taken into account for modeling. Several techniques are applied to the raw data:
• Detection of frozen values that can occur when instruments or data sources fail.
• Detection of out-of-range values.
• Flagging of persistent bad data conditions.
• Filtering to eliminate any signal anomalies.
Subsea field test
A VFM system was commissioned for a two-well subsea field development in Zhu Jiang Kou basin in about 185 m of water. The two wells share one slug catcher and are tied-back to center platform by an 11-km (about 7-mile) pipeline. The wellheads and after-chokes are instrumented with dual-pressure and dual-temperature sensors, and a downhole PT gauge is close to the perforations.
The test system was installed before the wells started flowing. The plan was to bring the wells on one-by-one and flow them into a dedicated production separator topside over an extended period. This would allow accurate field calibration and tuning of the system.
The first well would be tuned based on the gas and liquid flowmeters of the production-separator trains. After the first well was calibrated, subsequent wells would be brought on and tuned. The first well would be ramped up to allow calibration at a number of choke positions. Since the system does not incorporate the 11-km subsea tieback and cannot replicate its flow dynamics, the choke was held steady for 6 hr at each position during commissioning to allow the pipeline to reach steady state, enabling tuning.
After commissioning, the system was tuned based on the latest available data. The key changes made were:
1. The near-wellbore reservoir pressure was updated based on the cableless gauge data.
2. The wellbore profile was updated based on as-built drawings.
3. The wired downhole gauge locations were updated based on the as-built drawings and the bottomhole methods were reconfigured to use the wired downhole gauge.
4. The wellstream composition was updated based on pressure, volume, temperature (PVT) analysis collected during commissioning.
5. The choke-choke flow coefficient profile was adjusted.
6. The tubing roughness and heat-transfer coefficients were modified.
7. The well IPR was modified based on the updated information provided by the reservoir engineers.
Performance comparisons
We compared daily cumulative values for oil and water. The error analysis can be viewed in the accompanying table. This analysis is based on daily average data collected over 6 months, from the onset of production to present.
Recently, 1 month's data were selected for detailed comparison. Figs. 4 and 5 compare the instantaneous gas flow rate between the system and field ultrasonic flowmeter installed in the slug-catcher leg.
Fig. 6 shows the relative-error statistical distribution and illustrates that more than 95% of the statistical points were in the range of ±5% and almost all points were in the range of ±8%. This demonstrates that VFM reflects the changes in instantaneous flow rate and is on par with a physical flowmeter.
For oil and water, the daily cumulative value was compared because the drainage process for a slug catcher is intermittent in normal production. The intermittent process is controlled artificially, making the averaged field cumulative value meaningful. Figs. 7 and 8 illustrate our daily oil and water volume comparison. The VMS results are nearly mean of measured value in daily oil and gas cumulative volume.
Acknowledgments
The authors wish to acknowledge the support of the National Science & Technology Specific Project.
Bibliography
Campos, S.R.V., Texiara A.F., Vierra L.F. et.al., "Uricu Field Integrated Production Modeling," presented to the SPE Intelligent Energy Conference and Exibition, Utrecht, the Netherlands, Mar. 23-25, 2010.
Haouche, M., Tessioer,A., Deffous, Y., et. al., "Smart Metering: An Online Application of Data Validation and Reconciliation Approach," presented to the SPE Intelligent Energy Conference and Exhibition, Utrecht, the Netherlands, Mar. 27-29, 2012.
Loseto, M., Chacon-Fonseca, J., and Bagci, A.S., "Virtual Flowrate Metering in Subsea Producers and Injectors Enables Integrated Field and Reservoir Management: Don Development Case Study," presented to the SPE Intelligent Energy Conference and Exhibition, Utrecht, the Netherlands, Mar. 23-25, 2010.
Perkins, T.K., "Critical and Subcritical Flow of Multiphase Mixtures through Chokes," presented to the SPE Annual Technical Conference and Exhibition, New Orleans, Sept. 23-26, 1990.
The authors
Zhi Wang ([email protected]) is a PhD candidate in China's University of Petroleum's oil and gas storage and transportation department, Beijing. He holds a BS from the same university and an MS from LanZhou University of Technology.
Jing Gong ([email protected]) is a professor in China's University of Petroleum's department of oil and gas storage and transportation, Beijing. Her areas of research include transient-flow theory, piping-system simulation, long-distance pipeline transportation theory, multiphase flow theory, and airtight gathering and transportation technology. She holds a PhD from China's University of Petroleum.
Haihao Wu ([email protected]) is an associate professor in China's University of Petroleum's department of oil and gas storage and transportation, Beijing. His areas of research are multiphase flow theory and airtight gathering and transportation technology. He holds an MS from China's University of Petroleum.
Qingping Li ([email protected]) is a senior engineer in the CNOOC research institute's flow-assurance group. She holds a PhD from China's University of Petroleum, Beijing. She is chief engineer in flow assurance group in the research institute.
Changchun Wu ([email protected]) is a professor in China's University of Petroleum's department of oil and gas storage and transportation, Beijing. His areas of research include the technical and economic characteristics of oil and gas pipelines, China's main gas transmission pipeline, oil-optimized operation technology, and pipeline energy consumption analysis and prediction. He holds an MS from China's University of Petroleum.








