Requirements drive multilateral project planning
Clarifying objectives and defining requirements for multilateral projects speed the deployment of new technologies.
Adoption of innovative technologies in the oil and gas industry has traditionally taken up to 38 years on average for full deployment, studies have shown.
Many oil companies have undeveloped prospects that are marginal with existing technology. Many service companies have a substantial investment in research and development of new technology. Both have a huge vested interest in successful deployment of new technology. So, if we are motivated and our goals are aligned, why does it take so long to deploy new technology?
Implementing new drilling technologies usually follows one of two paths: the substitution approach or the systems engineering approach. The new technology may be directly substituted for an existing technology.
This allows for a direct comparison of the new and old. There is usually not much doubt about the outcome in such an evaluation. Technologies that lend themselves to this type of test tend to have a limited, but well defined, impact.
An example of the substitution approach to implementation is a change in bit design for penetration rate. This type of change is easy to make and is very well supported by both the operators and the service companies.
The situation is far different for those technologies that require a systems approach. Underbalanced drilling, multilaterals, and solid expandable casing are examples of technologies that defy simple substitution.
It is exactly these types of technologies, with their vast potential to improve efficiency and economics that are experiencing the bottleneck in implementation.
The impact of these technologies starts at the beginning of the well and continues to the end of the well, not just the end of the well construction. In the case of multilateral technology, there is the potential to affect every operation during the life of the well.
The main obstacle to full deployment of new technology is lack of a well-defined approach to implementation. Clarifying the method for bringing new technology into wells can both increase the success rate and speed the implementation of new technologies.
New technologies are classified by looking at the technical differences in how they are put together, such as using TAML levels (Technology Advancement for Multilaterals) to categorize multilateral wells. Although this method is suitable for looking at junction construction complexity, it does not directly address what the technology does in service.
Another approach would be to drive the design using the reservoir and production requirements and make a balanced assessment of how a new technology meets each fundamental objective (production, information, reservoir deliverability). The required results are well defined, but there are many means to achieve them. The technique described below can help optimize technology selection and well design for any project.
The functional classification method assists engineers in comparing new technology options. The first step is to define the required results (reservoir and economic drivers) and then to select the appropriate technology to meet those requirements.
The method provides a process for assembling the data required to prepare the final well design and is illustrated by a recent example from the Middle East.
The use of new technology is driven by reservoir-depletion economics. It attempts to answer the question of how to get more production for lower cost. The best way to do this is to start at the beginning, in the asset-management camp.
When the reservoir mechanics are considered and the depletion requirements clearly defined, the selection of new technology can be pushed to meet the full-cycle economic objectives. An optimized planning process can assist in evaluating the technology and applications.
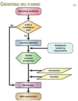
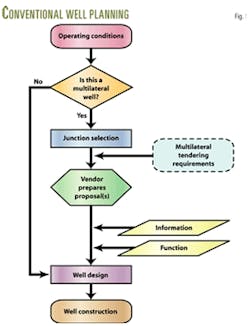
Conventional process
The first step in a conventional implementation process is usually the purchase of a new technology. This is often a subjective decision based on the perception that the new technology will provide an improvement, in either cost or value.
Next, the desired information requirements and the functional requirements of the well are compared to the features provided by the selected technology.
If the information needs and the basic construction requirements are met within acceptable limits of risk, the well design is accepted and the project moves forward (Fig. 1).
The compromises struck between function, risk, information, and economics tend to skew toward lower risk designs, often with the result that the design with the lowest value added is selected (even when this means not using the technologies with the greatest potential). This leads to the perception that new technology is underdeveloped or is too risky, when it is really our implementation process that is underdeveloped.
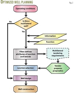
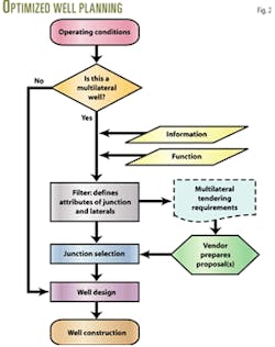
Optimized process
Let us consider an optimized process to implement new technology (Fig. 2). At the beginning of the process, it's necessary to consider how the operating conditions, information requirements, and service parameters will affect the design.
The operating conditions, or physical environment of the well, determine a number of parameters such as liner setting depths, cementing requirements, and drilling fluid requirements.
The health, safety, and environmental conditions dictate other parameters for the well design.
The business environment introduces additional requirements arising from the economic conditions, risk tolerance, and development time allotted. Together, these criteria make up the starting conditions for the multilateral project.
To achieve this, the attributes of the new technology (such as a multilateral junction) need to be defined based on the operating conditions, information requirements, and service requirements of the well.
These requirements become the guiding parameters for the tender process and well planning.
The next step is to investigate the cost and risk of the required well features. The pricing, technical details, and risk assessment of each of the technologies should be used in the evaluation of the proposals. The focus would be on comparing proposals that meet the minimum requirements. The price of the proposed technologies would be balanced against the risk-weighted cost associated with the failure of the technology in the application.
Working with the optimized technical evaluation process can be a way to take on the challenge of an integrated multilateral well program.
By paying careful attention to the well's objectives and by avoiding unnecessary utility and risk, the functional classification method will guide you to the highest value option for your multilateral well.
Persian Gulf example
In our example from the Persian Gulf, the upper lateral was going to be the first horizontal well into a reservoir.
Therefore, engineers required independent production information from the lateral and the ability to run coiled tubing logs to evaluate the production profile at any time during the life of the well.
The reservoir information requirements consisted of conventional logs to the wireline-accessible depth.
The physical requirements included independent segregated production, permanent access for production logs, and the ability to run pressure recorders independently in each zone. This was done to satisfy the objective of developing the area ahead of the waterflood front and to evaluate horizontal well performance in the upper reservoir.
The basic requirement for the junction was the ability to drill and run an isolated production configuration dual completion.
Tubing was required below the junction in both laterals to allow the running of independent coiled tubing conveyed logs. Engineers determined that it was possible to configure the well so that the tubing nipples would be wireline-accessible.
The entire lateral would also be in a competent interval and would not require a cemented production liner. This is as much a simplifying measure as it is a cost reduction measure.
The junction was to be placed in a tangent section at 45° inclination so that it would be in competent rock above the reservoir. The angle also meant that wireline access to the junction would be maintained to the profile nipples that would be installed directly below it.
In this example, a TAML Level 2 was recommended as it was the simplest alternative that would honor all the requirements.
During the design stage of the well there was some discussion as to whether the Level 3 or Level 4 junctions might be more suitable because they could ensure junction integrity in the unlikely case of lateral collapse.
To protect against collapse, while still avoiding a needlessly complex junction, a safety joint was placed in the lateral tubing so that the completions could be pulled free.
The ability to retrieve the completion would be impaired, but a cost-effective recompletion would still be possible.
By staying within the actual well requirements, a low complexity, cost efficient design was selected that provided all of the required features (Fig. 3).
The completion consisted of a retrievable packer in the lower lateral, along with a dual completion whipstock in the junction, and finally, a dual packer above.
Dual strings of 31/2-in. tubing would be run to surface and production would be kept isolated.
This completion has the attributes of both a TAML Level 2 and a Level 3 installation (and some have argued Level 5). Thinking about the level number obscures the main point – the appropriate adoption of technology should not be an attempt to use every new thing. A better approach is to tailor the technology that saves the most money and provides the greatest value.
This planning method can assist the design team in clarifying its objectives as well as provide vendors with concise technology requirements.
It should ultimately guide teams to install the optimum technology for the given project.
Thinking first about the requirements and then about the technology can lead to a design that is neither predetermined nor expected, but ultimately is optimally fit for purpose and has the highest economic value.
Acknowledgments
The authors thank Halliburton Energy Services and Blade Engineering for the permission to write this paper.
The authors
Karl DeMong (Karl.Demong @Halliburton.com) is the Sperry-Sun multilateral manager for the Middle East and Eurasia at Halliburton Energy Services, Jebel Ali (Dubai). He has also served as multilateral completions engineer for Sperry-Sun as well as operations and drilling engineer for Encana, and other Canadian oil and gas operators. DeMong holds a BSc (1991) in mechanical engineering from the University of Saskatchewan. He is a member of SPE.
Stan Mason ([email protected]) is the drilling technology advisor at Blade Energy Partners Inc. in Frisco, Texas. He has also served as the supervisor of drilling technology support for Saudi Aramco, and as a senior drilling engineer and drilling supervisor for Mobil Oil. He holds a BSCE from the University of the Pacific and he is a member of SPE.





